Menara Aras Jaya / Aras Jaya Tower
Home / Departments / Department of Valuation and Property Management

Question ?

03-2617 1000

Fax

03-2693 1260

Address

Tingkat 14, Menara Aras Raya, No. 11, Jalan Raja Laut, 50350 Kuala Lumpur

Visi dan Misi

Vision

Unite efforts efficiently and productively to increase DBKL's assessment taxation revenue.

Mision

Provide efficient, quality, friendly, and accurate property valuation services.

# Name Position Telephone No Email [at]dbkl[dot]gov[dot]my Sector Division Unit Address
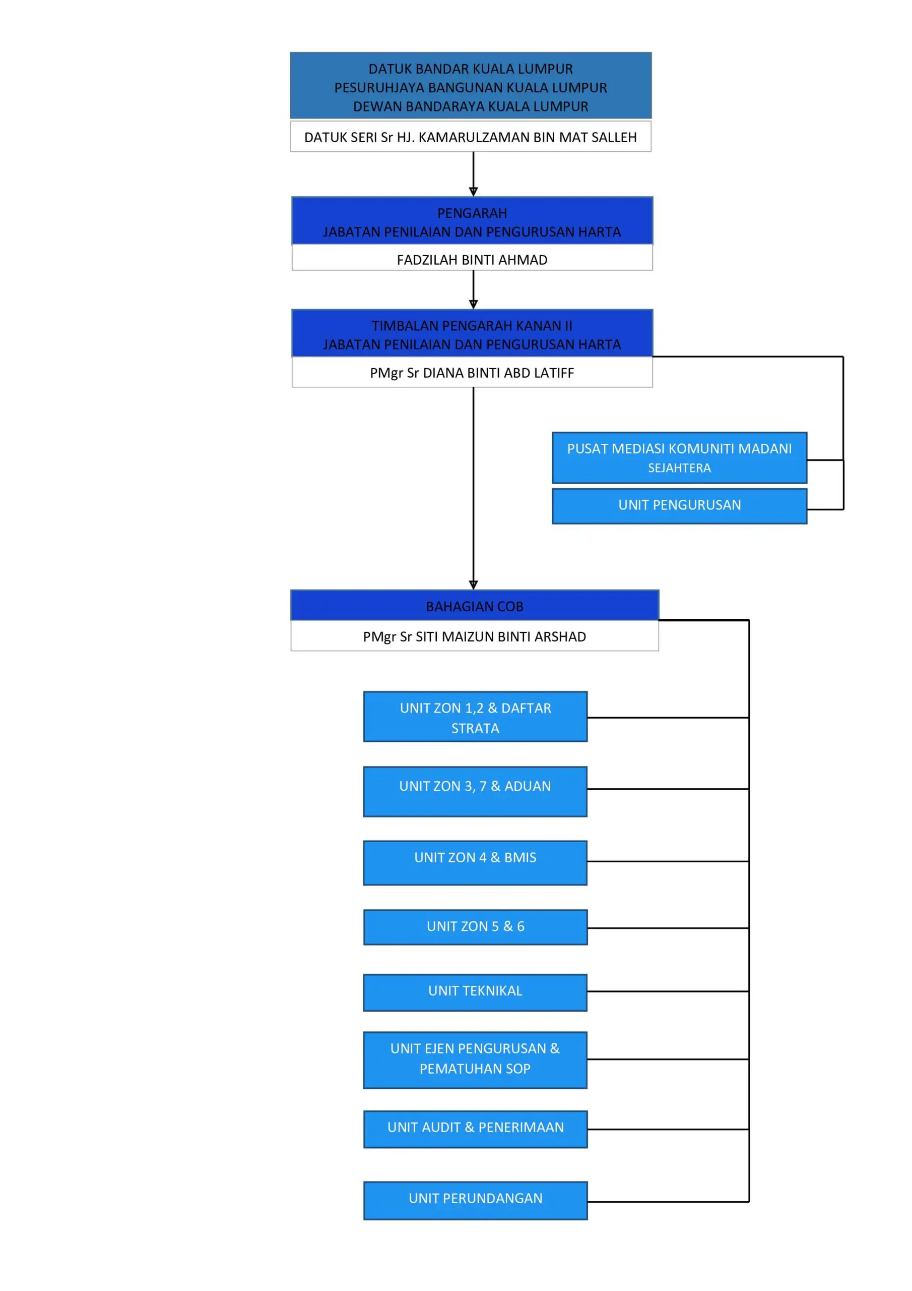
1 Fadzilah binti Ahmad Director of Valuation JUSA C VU7 03-26171001 fadzilahahmad - - - -
2 Nur Fazlida Binti Elias Office Secretary N32 03-26171002 - - - - -
3 PMgr Sr Zaleha binti Abdul Rahman Senior Deputy Director W54 03-26171057 zaleha - - - -
4 Siti Nur Syazwany binti Ismail Office Secretary Assistant N19 03-26171058 jpph - - - -
5 Diana binti Abd Latiff Senior Deputy Director W54 03-26171091 diana - - - -
6 Nur Fatin Athirah binti Mokhsin Office Secretary Assistant N19 03-26171092 - - - - -
7 Sr Siti Maizun bin Arshad Deputy Director W52 03-26171126 sitimaizun - - - -
8 Norazura binti Lazan Administrative Assistant (P/O) N19 03-26171127 - - - - -
9 Sr Miftah Farhi bin Musa Deputy Director W52 03-26171055 miftahfarhi - - - -
10 Che Mazhamimi Binti Che Mansor Administrative Assistant (P/O) N19 03-26171056 - - - - -
11 Sr Redzuan bin Md Zeen Chief Assistant Director J48 03-26171156 redzuanzeen - - - -
12 Zainuddin bin Muhamad Chief Assistant Director W48 03-26171023 zainuddinmuhamad - - - -
13 Sr Muhammad Syahir bin Idrus Chief Assistant Director W48 03-26171003 muhammadsyahir - - - -
14 Sr Mohd Saiful Yazid bin Basri Senior Assistant Director W44 03-26171059 saifulyazid - - - -
15 Sr Mohd Rozaidi bin Md Yusoff Senior Assistant Director W44 03-26171097 mohdrozaidi - - - -
16 Sr Mohd Azuan bin Ahmad Senior Assistant Director W44 03-26037060 mohdazuan - - - -
17 Sr Marini binti Suhaimi Senior Assistant Director W44 03-26171019 marini - - - -
18 Sr Khadijah binti Hussin Senior Assistant Director W44 03-26171093 khadijahhussin - - - -
19 Sr Siti Nor Zuraida binti Che Rodi Senior Assistant Director W44 03-26171109 sitinorzuraida - - - -
20 Sr Dr Shahrul Nizan bin Abd Mukti Senior Assistant Director J44 03-26171167 shahrulnizan - - - -
21 Zaisatul Khairyzal bin Salleh Senior Assistant Director WA44 03-26171150 khairyzal - - - -
22 Nur Shahrizan binti Abdul Jalal Senior Assistant Director F44 03-26171027 nurshahrizan - - - -
23 Abd Rashid bin Haron Senior Assistant Director W44 03-26171137 abdrashid - - - -
24 Faisal bin Abu Hassan Senior Assistant Director WA44 03-26171086 faisal - - - -
25 Sr Nur Syahida binti Anuar Senior Assistant Director W44 03-26171007 nursyahida - - - -
26 Sr Noor Hisham bin Mustafa Senior Assistant Director J44 03-26171157 noorhisham - - - -
27 Thanes A/L Balakrishna Senior Assistant Director N44 03-26171077 thanes - - - -
28 Muhammad Farhan bin Mior Amran Senior Assistant Director N44 03-26171064 muhammadfarhan - - - -
29 Sr Che Adzhan bin Che Adnan Assistant Director W41 03-26171147 cheadzhan - - - -
30 Norliza binti Jamil Assistant Director W41 03-26171071 norliza - - - -
31 Muhammad Hafizi bin Rosli Assistant Director J41 03-26171140 muhammadhafizi - - - -
32 Palaniappan A/L S. Murugan Assistant Director L41 03-26171143 palaniappan - - - -
33 Noraini binti Mohd Nor Assistant Director W41 03-26171011 noraininor - - - -
34 Mohd Aswad bin Mohd Radzi Assistant Director W41 03-26171067 mohdaswad - - - -
35 Muhammad Fawwaz bin Madzlan Assistant Director W41 03-26171134 muhammadfawwaz - - - -
36 Firdaus bin Jalaluddin Assistant Director J41 03-26171173 firdausjalaluddin - - - -
37 Gs. Sr Zulkifly bin Rizal Isfahani Assistant Director J41 03-26171163 zulkifly - - - -
38 Assistant Director W41 - - - -
39 Azmi bin Mohd Khalid Assistant Surveyor JA38 03-26171164 azmikhalid - - - -
40 Mohamad Farris bin Mohd Ramli Assistant Surveyor JA38 03-26171168 mohdfarris - - - -
41 Nik Roslan bin Nik Halim Assistant Valuation Officer W36 03-26171015 nikroslan - - - -
42 Nor Afiri bin Ahmad Assistant Surveyor JA36 03-26171159 norafiri - - - -
43 Mohammad Faizal bin Ja?afar Assistant Surveyor JA36 03-26171162 mohammadfaizal - - - -
44 Zakaria bin Ibrahim Assistant Surveyor JA36 03-26171174 zakariaibrahim - - - -
45 Mohd Rafizan bin Abd Jaafar Assistant Surveyor JA36 03-26171169 - - - -
46 Nordin bin Setapa Assistant Surveyor JA36 03-26171175 nordin - - - -
47 Mohd Ariffin bin Abas Assistant Surveyor JA36 03-26171160 mohdariffin - - - -
48 Mohd Nazri bin Saad Assistant Surveyor JA36 03-26171165 - - - -
49 Marinah binti Selamat Assistant Valuation Officer W32 03-26171024 marinah - - - -
50 Amin Nordin bin Samuri Assistant Valuation Officer W32 03-26171154 aminnordin - - - -
51 Noorshafrina @ Aminah binti Abdul Rahim Assistant Valuation Officer W32 03-26171135 noorshafrina - - - -
52 Faizah binti A. Rahman Assistant Valuation Officer W32 03-26171106 faizah - - - -
53 Sr Nor Ezalina binti Norezan Assistant Valuation Officer W32 03-26171135 norezalina - - - -
54 Ermalina binti Abd Jamil Assistant Valuation Officer W32 03-26171068 ermalina - - - -
55 Ahmad Tarmizi bin Mohd Yusuf Assistant Administrative Officer N32 03-26171078 ahmadtarmizi - - - -
56 Noradila binti Sulaiman Assistant Engineer (Civil) JA29 noradila - - - -
57 Nurul Shakirah binti Zakaria Assistant Engineer (Civil) JA29 03-26171142 nurulshakirah - - - -
58 Amir Hisyam bin Abdul Halim Assistant Engineer (Civil) JA29 03-26171141 amirhisyam - - - -
59 Muhammad Fariz bin Mazlan Assistant Engineer (Civil) JA29 03-26171065 muhammadfariz - - - -
60 Isjohar bin Ismail Assistant Surveyor JA29 03-26171171 Isjohar - - - -
61 Nur Hidayah binti A.Razak Assistant Surveyor JA29 03-26171170 nurhidayahrazak - - - -
62 Mohd Azwan bin Ahmad Assistant Surveyor JA29 03-26171176 mohdazwan - - - -
63 Sarah Shahida binti ibrahim Assistant Valuation Officer W29 03-26171005 sarahshahida - - - -
64 Irnie Farahmarhaida binti Lockman Assistant Valuation Officer W29 03-26171139 irnie - - - -
65 Mohd Redzuan bin Ibrahim Assistant Valuation Officer W29 03-26171095 mohdredzuan - - - -
66 Sr Mohammad Nazri bin Busrah Assistant Valuation Officer W29 03-26171138 mohammadnazri - - - -
67 Mohd Ferdaus bin Mat Assistant Valuation Officer W29 03-26171020 ferdaus - - - -
68 Assistant Valuation Officer W29 03-26171073 - - - -
69 Azrina binti Jusoh Assistant Valuation Officer W29 03-26171103 azrina - - - -
70 Zakiah binti Sazali Assistant Valuation Officer W29 03-26171012 zakiahsazali - - - -
71 Fahimah binti Razali Assistant Valuation Officer W29 03-26171136 fahimah - - - -
72 Siti Nora binti Maad Assistant Valuation Officer W29 03-26171098 sitinora - - - -
73 Siti Ezalina binti Awang Assistant Valuation Officer W29 03-26171009 sitiezalina - - - -
74 Zulaikha binti Mat Nor Assistant Valuation Officer W29 03-26171094 zulaikha - - - -
75 Wan Norhazwani Idayu binti Wan Suhaimi Assistant Valuation Officer W29 03-26171128 idayu - - - -
76 Muhamad Ikmal bin Norhan Assistant Valuation Officer W29 03-26171148 muhamadikmal - - - -
77 Nor Eleena binti Rahmad Assistant Valuation Officer W29 03-26171060 noreleena - - - -
78 Norshareen Faizzul bin Che Mansor Assistant Accountant W29 03-26171151 faizzul - - - -
79 Siti Noor Izra binti Zaharludin Assistant Accountant W29 03-26171088 sitinoorizra - - - -
80 Farah Nadiah binti Hamzah Assistant Accountant W29 03-26171087 farahnadiah - - - -
81 Ros Athira binti Ismail Assistant Administrative Officer N29 03-26171129 - - - - -
82 Muhamad Ifwat Mustaqim Bin Rameli Assistant Administrative Officer N29 03-26171004 - - - -
83 Sahida binti Tahir Penolong Pegawai Undang-Undang L29 03-26171144 sahida - - - -
84 A.Rahim bin Idris Valuation Assistant W26 03-26171107 a.rahim - - - -
85 Valuation Assistant W26 03-26171149 - - - -
86 Jagathiswaran A/L Raju Valuation Assistant W26 03-26171025 jagathiswaran - - - -
87 Shahrudin bin Khalil Valuation Assistant W26 03-26171104 shaharudin - - - -
88 Muhammad Faddly bin Yaakob Valuation Assistant W26 03-26171111 muhammadfaddly - - - -
89 Rizam bin Rahmad Valuation Assistant W26 03-26171021 rizam - - - -
90 Norita binti Abd Rahman Valuation Assistant W26 03-26171099 norita - - - -
91 Norhafizah binti Abdul Karim Valuation Assistant W26 03-26171016 norhafizahkarim - - - -
92 Mohd Shafie bin Ab Jamal Administrative Assistant N26 03-26171079 - - - - -
93 Muhamad Saiful Azhar bin Zainuddin Administrative Assistant N22 03-26171031 snjpph - - - -
94 Noryati binti Ismail Administrative Assistant N22 03-26171061 - - - - -
95 Nur Shazwani binti Anuar Administrative Assistant N22 03-26171035 - - - - -
96 Azrul Hafiz bin Zahari Administrative Assistant N22 03-26171130 - - - - -
97 Zurainah binti Rohani Valuation Assistant W22 03-42657900 - - - - -
98 Ayob bin Abdul Manan Valuation Assistant W22 03-40410940 - - - - -
Title Division Latest Update Total Download(s) Download
Notification of the Establishment of a Joint Management Body 03/06/2020 22
Owner Declaration Form 19/06/2023 124
Transfer Form (BI) 23/11/2022 287
Modification Form 23/11/2022 67
House Rules Sungai Udang Residency, Kuala Lumpur 23/11/2022 11
Title Division Latest Update Total Download(s) Download
Guidelines for Objectors to Join Online Assessment Tax Objection Meetings (Doors) Using Google Meet 13/05/2022 213
Housing Development (Control and Licensing) Act 1966 (Act 118) 18/06/2020 32
Strata Titles Act (Amendment) 2013 (Act A1450) 18/06/2020 27

Assessment Tax

1. What is Assessment Tax?

A tax imposed by DBKL on property owners to fund the provision of services, maintenance, and the development of Kuala Lumpur.

2. How is the assessment tax determined?

A CERTAIN PERCENTAGE (%) OF THE ANNUAL VALUE.

TYPE OF PROPERTY

WITHIN 36 SQUARE MILES (%)

OUTSIDE 36 SQUARE MILES (%)

1. Commercial Building

10

8

2. Service Appartment

7

5

3. Residential Building

4

4

4. Low Cost Flat

2

2

5. Empty Commercial Lot

7

5

6. Empty Residential Lot

5

5

7. Structures in Rural Areas

2

2

8. Open Land in Rural Areas

1

1

9. Kampung Baru, Kampung Melayu Segambut and Sungai Penchala (building and empty lot)

1

1

3. Is vacant land subject to assessment tax?

Yes, all properties whether buildings or vacant land can be subject to assessment tax.

4. How is the Annual Value determined?

i) Building
An estimate of the gross annual rental that could reasonably be obtained from the building.

ii) Vacant Land
10% of the market value of the land.

5. How much assessment tax must be paid?

The assessment tax payable is calculated as follows:

Annual Value × Assessment Tax Rate

Example:
Annual Value = RM 13,200
Rate = 4%
Assessment Tax = RM 528 per year / RM 264 for six months

6. How is the Annual Value determined for owner-occupied properties?

The method of determining the Annual Value remains the same—it is based on the estimated gross annual rental that could reasonably be obtained if the property were to be rented out.

7. Why is my property's assessment tax different from my neighbour's?

The difference is due to factors such as:

  • Floor area of the building (including extensions or renovations)

  • Location of the unit, such as corner units

  • Usage of the property

8. Sehingga bilakah Nilai Tahunan sedia ada akan dikekalkan?

Nilai Tahunan akan kekal sehingga Penilaian Semula kecuali terdapat pindaan kepada Senarai Nilaian mengikut Seksyen 144, Akta Kerajaan Tempatan 1976 (Akta 171). Pindaan Senarai Nilaian dibuat atas sebab-sebab berikut:-

  • Bangunan baru

  • Bangunan diubahsuai/ tambahan binaan
    Bangunan runtuh atau dirobohkan

  • Keluaran hakmilik baru

  • Perubahan nilai pada harta yang disebabkan oleh peruntukan undang-undang berkaitan dengan perancangan

  • Pembetulan penilaian sedia ada

9. Bolehkah saya membuat bantahan sekiranya tidak berpuashati dengan pindaan Senarai Nilaian?

Boleh. Apabila pemilik menerima Notis Kenyataan Pindaan Senarai Nilaian dan tidak berpuashati dengan cadangan Nilai Tahunan yang dinyatakan dalam notis, pemilik boleh mengemukakan bantahan bertulis dalam tempoh 10 hari sebelum tarikh Mesyuarat Pendengaran Bantahan.

Setiap bantahan yang layak akan didengar oleh DBKL melalui Mesyuarat Jawatankuasa Pendengaran Bantahan Cukai Pintu.

10. Di manakah mesyuarat bantahan diadakan?

Lokasi, tarikh dan masa Mesyuarat Pendengaran Bantahan akan dinyatakan di dalam Notis Mendengar Bantahan setelah anda mengemukakan bantahan secara bertulis ke Jabatan ini.

11. Siapakah yang dibenarkan membantah?

Pemilik atau wakil yang diberi kuasa.

12. Apakah perkara/ alasan yang boleh dibantah?

Tuan/puan boleh membuat bantahan berdasarkan alasan yang diperuntukkan di bawah Seksyen 142 Akta Kerajaan Tempatan 1976 (Akta 171) :

* Cadangan Nilai Tahunan tinggi / rendah.
Contoh: Sewa setahun yang munasabah bagi harta tuan/puan adalah RM 18,000 tetapi Nilai Tahunan yang dicadangkan adalah RM 30,000 ataupun keadaan sebaliknya.

* Harta tuan/ puan tidak sepatutnya atau tidak boleh dikenakan cukai taksiran.
Contoh: Sekolah, rumah ibadat, kemudahan awam dan lain-lain.

* Harta lain tertinggal untuk dinilai ataupun tidak dinilai.
Contoh: Pihak DBKL tidak menilai atau mengenakan cukai taksiran bagi harta milik jiran tuan/puan.

* Nilaian sepatutnya dibuat secara bersama / berasingan.
Contoh: Kedai pejabat 3 tingkat yang dijual strata kepada pemilik yang berbeza tetapi dinilai secara bersama dalam satu Nilai Tahunan kepada satu pemilik sahaja.

13. Mengapa saya perlu membayar cukai taksiran sedangkan saya telah membayar yuran penyelenggaraan bangunan?

Cukai taksiran dan yuran penyelenggaraan adalah dua (2) perkara yang berbeza. Yuran penyelenggaraan adalah untuk menyelenggara kawasan gunasama harta tuan/puan. Manakala cukai taksiran adalah untuk perkhidmatan perbandaran seperti membaiki jalan, kemudahan rekreasi, kemudahan infrastruktur dan lain-lain.

14. Bolehkah saya dikecualikan dari membayar cukai taksiran sekiranya harta saya kosong / tidak diduduki?

Tidak boleh dikecualikan, namun tuan/puan boleh memohon untuk mendapatkan elaun kekosongan di Bahagian Hasil, Jabatan Kewangan DBKL di talian 03-2617 9000 atau laman sesawang [email protected]

15. Di manakah saya boleh membuat aduan sekiranya tidak berpuashati dengan mutu perkhidmatan DBKL?

Sebarang aduan boleh disalurkan melalui :-

– TALIAN BEBAS TOL : 1800-88-3255
– Laman sesawang Sistem Pengaduan Awam Bersepadu (https://ispaaawww.dbkl.gov.my)
Klik Di sini Untuk Soalan-Soalan Lazim Berkaitan Pengurusan Kewangan dan Akaun Bagi Bangunan Berstrata

Building Commissioner Division (COB)

Visi dan Misi

Vision

To ensure a high-quality, harmonious, and comfortable living environment for strata developments.

Mision

To ensure that all strata developments have a Management Body capable of effectively managing and maintaining buildings and common properties.

Question ?

03-2617 1129 / 1130 (Pengurusan COB) / 03-2617 1000 (Kaunter COB)

Fax

03-2638 1262

Address

Tingkat 15, Menara Bumiputra-Commerce, No. 11, Jalan Raja Laut, 50350 Kuala Lumpur

# Name Position Telephone No Email [at]dbkl[dot]gov[dot]my Sector Division Unit Address
1 Kaunter COB 03-2617 1133 cob - - - -
2 PMgr Sr Diana binti Abd Latiff Senior Deputy Director II 03-26171091 diana - - - -
3 Nur Fatin Athirah binti Mokhsin Office Secretary 03-26171092 jpph - - - -
4 Sr Mohd Azuan bin Ahmad Officer Assistant 03-26037060 mohdazuan - UNIT PUSAT MEDIASI KOMUNITI MADANI SEJAHTERA - -
5 Ros Athira binti Ismail Assistant Administrative Officer 03-26171129 rosathira - UNIT PENGURUSAN COB - -
6 Mohd Azrul Hafiz bin Zahari Administrative Assistant 03-26171130 - - UNIT PENGURUSAN COB - -
7 KOSONG - UNIT COB ZON 1, 2 & DAFTAR STRATA - -
8 Amin Nordin bin Samuri Valuation Officer Assistant 03-26171154 aminnordin - UNIT COB ZON 1, 3 & DAFTAR STRATA - -
9 Abd Rashid bin Haron Officer Assistant 03-26171137 abdrashid - UNIT COB ZON 3, 7 & ADUAN - -
10 Sr Mohammad Nazri bin Busrah Valuation Officer Assistant 03-26171138 mohammadnazri - UNIT COB ZON 3, 8 & ADUAN - -
11 Irnie Farahmarhaida binti Lockman Valuation Officer Assistant 03-26171139 irnie - UNIT COB ZON 3, 9 & ADUAN - -
12 PMgr Sr Siti Maizun bin Arshad Officer Assistant 03-26171126/1127 sitimaizun - UNIT COB 4 & SISTEM BMIS - -
13 Wan Norhazwani Idayu binti Wan Suhaimi Valuation Officer Assistant 03-26171128 idayu - UNIT COB 5 & SISTEM BMIS - -
14 Muhammad Fawwaz bin Madzlan Officer Assistant 03-26171134 muhammadfawwaz - UNIT COB ZON 5 & 6 - -
15 Noorshafrina binti Abd Rahim Valuation Officer Assistant 03-26171148 noorshafrina - UNIT COB ZON 5 & 7 - -
16 Fahimah binti Razali Valuation Officer Assistant 03-26171136 fahimah - UNIT COB ZON 5 & 8 - -
17 Zaisatul Khairyzal bin Salleh Accountant 03-26171150 khairyzal - UNIT AUDIT & PENERIMAAN (KEWANGAN) - -
18 Norshareen Faizzul bin Che Mansor Accountant Assistant 03-26171151 faizzul - UNIT AUDIT & PENERIMAAN (KEWANGAN) - -
19 Muhammad Hafizi bin Rosli Building Surveyor 03-26171140 muhammadhafizi - UNIT TEKNIKAL - -
20 Nurul Shakirah binti Zakaria Assistant Engineer (Civil) 03-26171142 nurulshakirah - UNIT TEKNIKAL - -
21 Amir Hisyam bin Abdul Halim Assistant Engineer (Civil) 03-26171141 amirhisyam - UNIT TEKNIKAL - -
22 Palaniappan A/L S. Murugani Legal Officer 03-26171143 palaniappan - UNIT PERUNDANGAN - -
23 Sahida binti Tahir Assistant Legal Officer 03-26171145 sahida - UNIT PERUNDANGAN - -
24 PMgr Sr Che Adzhan bin Che Adnan Officer Assistant 03-26171147 cheadzhan - UNIT EJEN PENGURUSAN & PEMATUHAN SOP - -
25 Muhamad Ikmal bin Norhan Valuation Officer Assistant 03-26171148 muhamadikmal - UNIT EJEN PENGURUSAN & PEMATUHAN SOP - -
Title Division Latest Update Total Download(s) Download
Strata Building Star Rating Evaluation Form 18/06/2020 4
JMB/MC Grant Application Form 2018 18/06/2020 15
Feedback / Complaint / Suggestion / Appreciation / Inquiry Form 18/06/2020 43
Title Division Latest Update Total Download(s) Download
Standard Operating Procedure (SOP) for Managing Complaints at COBKL 05/05/2023 11
COBKL Circular 2023/01: Circular on Renovation Guidelines for Residential and Commercial Strata Buildings in the Federal Territory of Kuala Lumpur 05/08/2023 15
Guidelines for Renovation Procedures in Strata Buildings 05/08/2023 48
COBKL Circular 2021/02: (Guidelines for Online General Meetings) 06/04/2021 9
Frequently Asked Questions on the Strata Management Act 2013 (Act 757) 10/11/2020 12
Guide to Living in Strata Buildings 10/11/2020 0
Guidelines for Nuisance Procedure in Strata Buildings 13/03/2023 14
Standard Operating Procedure (SOP) for Reinvestigation of Accounts by the Commissioner of Buildings Kuala Lumpur Under the Provisions of Section 14(2)/26(2)/54(2)/62(2) of the Strata Management Act 2013 (Act 757) 13/09/2023 3
Strata Management (Maintenance and Management) Regulations 2015 18/06/2020 3
Simplified Procedure Guidelines for Conducting General Meetings Based on the Strata Management Act 2013 (Act 757) 18/06/2020 35
Standard Operating Procedure (SOP) for Elevator Maintenance for JMB/MC in the Federal Territory of Kuala Lumpur 18/06/2020 11
Notification on the Hoisting of the Federal Territory Flag in Conjunction with the 2019 Federal Territory Day Celebration at Strata Buildings. 18/06/2020 4
Notification of Task Force 17 Operations to Joint Management Bodies (JMB) and Management Corporations (MC) in Strata Buildings within the Federal Territory of Kuala Lumpur 18/06/2020 4
Strata Management Act 2013 (Act 757) 18/06/2020 10
Standard Operating Procedure (SOP) and Procedures for General Meetings (AGM/EGM) for the Establishment of a Subsidiary Management Corporation (Sub-MC) in the Federal Territory of Kuala Lumpur 18/06/2020 12
Strata Management (Strata Management Tribunal) Regulations 2015 18/06/2020 4
Standard Operating Procedure (SOP) for Short-Term Accommodation Activities for Developers/JMB/MC in the Federal Territory of Kuala Lumpur 18/06/2020 3
Standard Operating Procedure (SOP) for Towing Abandoned / Used Vehicles Within JMB / MC Areas 18/06/2020 11
COBKL Circular 2020/01: Directive on the Implementation of Malaysian Standard MS IEC 62305 ‘Protection Against Lightning’ for Building Lightning Protection Systems 18/06/2020 3
Checklist for Preparing the Application for the Certificate of Recognition for Joint Management Body (JMB) 18/06/2020 6
Compilation of Frequently Asked Questions from the Strata Community Seminar in 2015 and 2016 18/06/2020 3
Strata Management Act 2013 (Act 757) 18/06/2020 7
Standard Operating Procedure (SOP) for Building Audits and the Use of the Sinking Fund by JMB/MC Under the Strata Management Act 2013 (Act 757) 18/06/2020 8
Strata Title Order (Form Amendment) 2015 18/06/2020 3
Strata Titles Rules (Federal Territory of Kuala Lumpur) 2015 18/06/2020 10
Housing Development (Control and Licensing) Regulations (Amendment) 2015 18/06/2020 8
Financial Procedure Guidelines for Managing Building Maintenance Accounts 18/06/2020 5
Circular Notification Letter on the Operation of Arrears Tax Collection in JMB/MC Areas 18/06/2020 2
Standard Operating Procedure (SOP) for the Seizure of Movable Property by the Joint Management Body (JMB) / Management Corporation (MC) / Subsidiary Management Corporation (Sub-MC) in the Federal Territory of Kuala Lumpur 18/06/2020 4
COBKL Circular 2015/07: Obligation to Prepare and Maintain a Parcel Owners Register / Strata Register as Required by the Commissioner 18/10/2022 41
COBKL Circular 2019/01: Engagement of Any Individual or Agent Who Is Not a Registered Property Manager for the Maintenance and Management of Common Property 18/10/2022 16
COBKL Circular 2015/03: Enforcement of By-Laws for Joint Management Bodies (JMB) / Management Corporations (MC) Under the Third Schedule of the Strata Management (Maintenance and Management) Regulations 2015 18/10/2022 10
COBKL Circular 2017/02: Integrity Pledge for the Management Committee of Joint Management Bodies (JMB) / Management Corporations (MC) / Subsidiary Management Corporations (Sub-MC) 18/10/2022 13
COBKL Circular 2021/04: Directive on the Implementation of Frequently Asked Questions (FAQ) Regarding the Exemption Order Under the Strata Management Act 2013 (Act 757) for Developers, Joint Management Bodies (JMB), Management Corporations (MC), and the Commissioner of Buildings (COB) 18/10/2022 10
COBKL Circular 2019/02: Enhancement of Standard Operating Procedures (SOP) and General Meeting Procedures (AGM/EGM) for the Establishment of Subsidiary Management Corporations (Sub-MC) in the Federal Territory of Kuala Lumpur 18/10/2022 18
COBKL Circular 2015/07-1: Format for Parcel Owners Register / Strata Register 18/10/2022 7
COBKL Circular 2021/03: Directive on the Implementation of the 2012 Edition of the Manual on Stormwater Management (MSMA) by the Department of Irrigation and Drainage Malaysia (JPS) as a By-Law (House Rule) for the Maintenance and Management of Onsite Storm Detention (OSD) / Detention Ponds / Rainwater Harvesting Systems in Strata Development Areas 18/10/2022 14
COBKL Circular 2020/04: Directive on the Implementation of Standard Operating Procedures (Recovery Phase) for the Strata Management Sector 18/10/2022 4
COBKL Circular 2015/02: The Importance of Share Units in the Management and Maintenance of Strata Buildings 18/10/2022 4
COBKL Circular 2015/05: Types of Offenses and Penalties Under the Strata Management Act 2013 (Act 757) and the Strata Management (Maintenance and Management) Regulations 2015 18/10/2022 11
COBKL Circular 2015/06: Use of Strata Residential Units as Tourist Accommodation 18/10/2022 14
COBKL Circular 2015/04: Obligation to Hold the Annual General Meeting (AGM) Without Fail 18/10/2022 9
COBKL Circular 2021/01: Directive on the Implementation of Special Approval for Transfers in Strata Schemes During the Movement Control Order (MCO) Period 18/10/2022 2
COBKL Circular 2020/02: Directive on the Implementation of Guidelines for Procurement Methods by Strata Building Management 18/10/2022 0
COBKL Circular 2020/03: Directive on the Implementation of Standard Operating Procedures (SOP) and Frequently Asked Questions (FAQ) Related to the Conditional Movement Control Order (CMCO) for the Strata Management Sector 18/10/2022 2
COBKL Circular 2015/01: Requirement to Display Income, Expenditure, Building Maintenance Statements, and JMB/MC Meeting Plans and Activities on the Notice Board Monthly 18/10/2022 9
COBKL Circular 2022/01: Recommendation to Propose a Smoking Ban as a Building By-Law in Common Property Areas of Strata Developments Through Annual General Meetings (AGM) and Extraordinary General Meetings (EGM) in Support of the Government’s Initiative for a Smoke-Free Kuala Lumpur (KLBAR) 18/10/2022 4
COBKL Circular 2016/01: Directive on the Obligation to Standardize Document Filing for Certification Verification by the Commissioner of Buildings Kuala Lumpur 18/10/2022 7
Exemption Order for the Strata Management Act 2013 (Act 757) for Developers, JMB, MC, and COB 19/07/2021 11
COBKL Circular 2023/02: Circular Regarding the Engagement of Any Individual or Agent for the Maintenance and Management of Common Property Under the Joint Management Body (JMB), Management Corporation (MC), and Subsidiary Management Corporation (Sub-MC) Development Schemes in Accordance with the Strata Management (Maintenance and Management) Regulations 2015 and the Strata Management Act 2013 (Act 757). 20/10/2023 11

No Content

Logo DBKL
background grey

Contact Us

Kuala Lumpur City Hall

Menara DBKL 1, Jalan Raja Laut 50350 Kuala Lumpur, Malaysia

03 2617 9000

03 2698 0460

Total Visitor

Today:

0

Total:

0

Latest Update:

14/04/2026

Best user experienced are using Mozilla Firefox, Google Chrome, Internet Explorer 11 or later.

All Rights Reserved. © 2023 - Kuala Lumpur City Hall (DBKL)

ISO